2024江西农电招聘要开始了?
发布时间:2024-07-05 13:11
编辑:宏湃7137人看过农网课程报名

私信领取资料

江西农电每年的招聘时间不固定,参考往年数据,最早的是5月份就开始招聘了,所以最近大家备考也要抓紧进度哦!
网申一般是10天左右,笔试是在网申结束后10天,整个招聘的时间维持1个月左右,时间还是比较紧凑的。
上面是我给大家汇总了近4年具体的报考时间
江西农电每年招收量300-500人,每年参加笔试人数都是在1000+,特别是去年2023年,笔试人数直飙8694人
相对于其他省份农网而言,竞争还是较大。
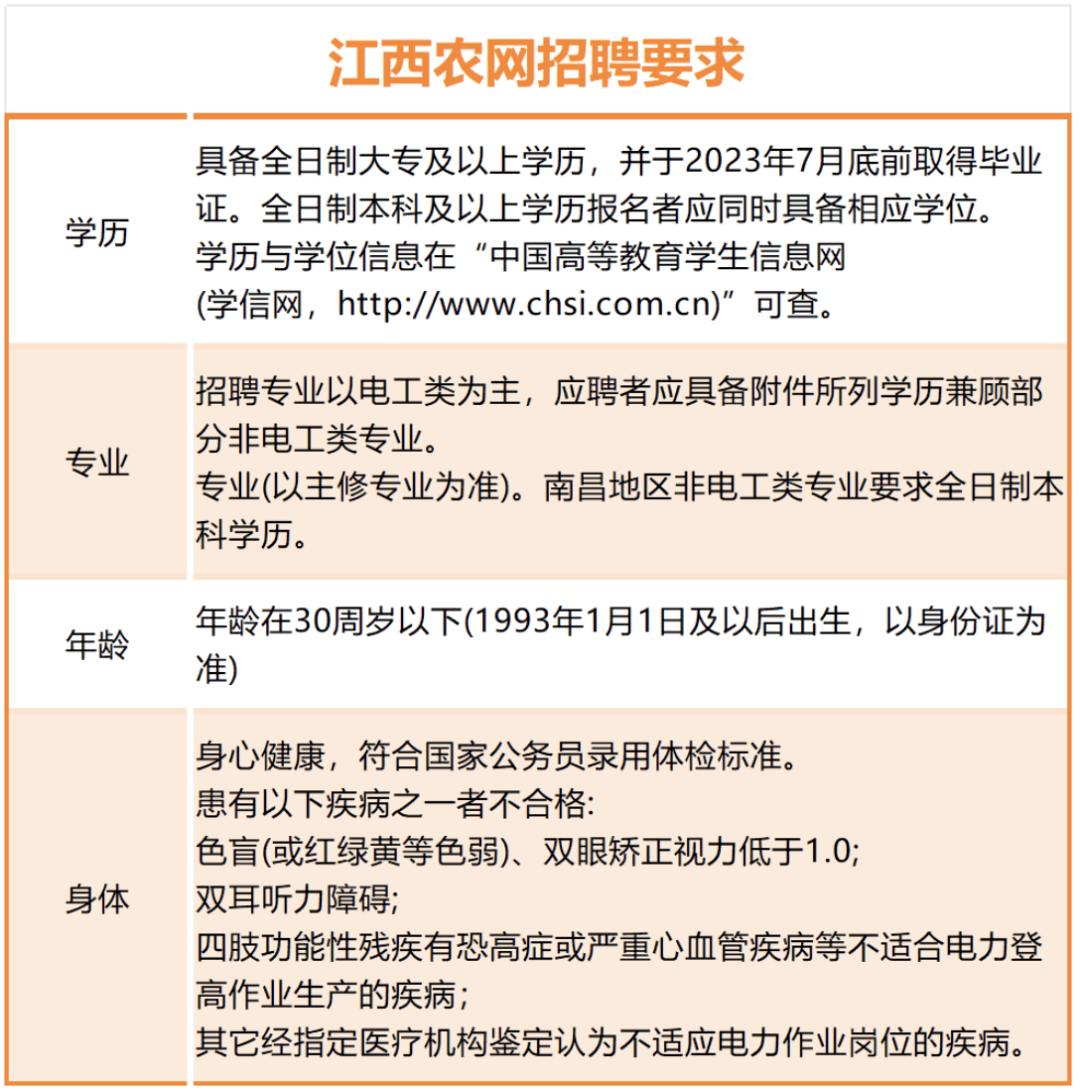
招聘以电工类为主,兼顾部分非电类专业
学历要求大专及以上,年龄在30周岁以下
但报考南昌地区非电类专业的同学要注意其学历要求有所提高,需本科学历才能报考不清楚自己专业是否符合江西各地供电服务公司招聘要求的,
可以参考《2023年江西各地供电服务公司招聘专业范围名录》进行确定。
江西各地供电服务公司招聘时,对考生的学历、专业、年龄和身体健康方面有明确要求。电工类和非电类笔试比重有所不同
电工类考察60%专业能力、40%综合能力
非电类考察40%专业能力、60%综合能力
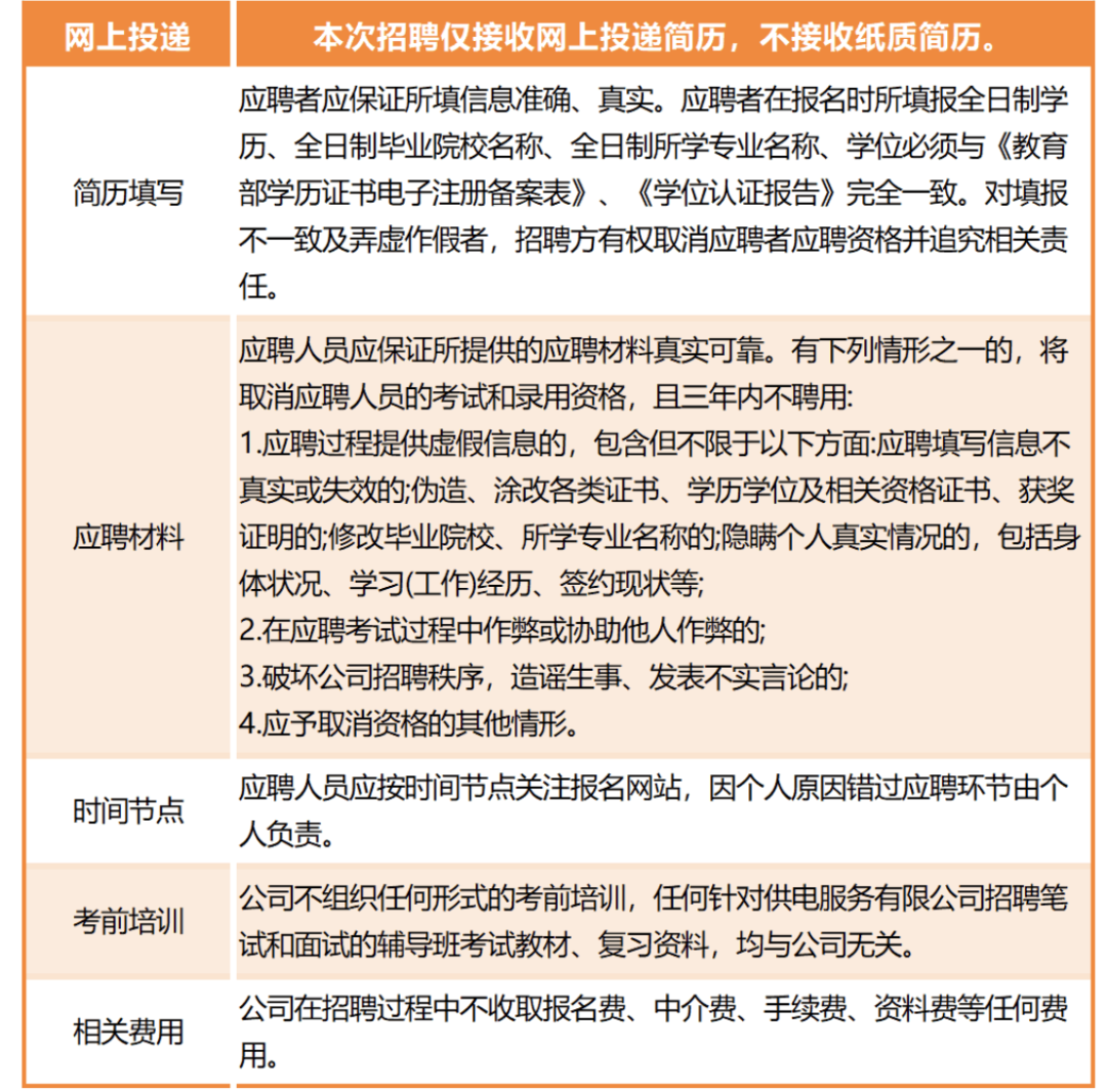
符合各项招聘要求准备报考的同学,还需注意以上事项,避免影响自己成功报名。
对相关报名情况仍有疑问不清楚的同学建议工作日下午16:00-17:30期间
由应聘者本人打电话进行咨询
官方咨询电话:0791-87493131
官方咨询邮箱:sgjxjob@163.com
相关资讯
热门课程
推荐课程
相关资讯










